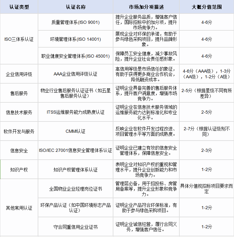
政府针对物业行业办理的ISO9001质量管理体系认证、ISO14001环境管理体系认证、ISO45001职业健康安全管理体系认证、企业AAA信用认证、物业服务认证证书、客户投诉管理体系等认证,每获得一张证书至少额外加2分,而且国家还提供了相应的奖补政策。

物业行业ISO加分项认证

物业行业办理ISO认证的优势
1、增加竞争优势
树立企业形象,提高企业的知名度,增加市场竞争优势,强化品质管理,提高企业效益;增强客户信心,扩大市场份额。
2、节省资金,吸引投资
节省资金:精简运营,减少浪费;
吸引投资:这是一家致力于实现高标准和持续改进的公司。获得了国际贸易绿卡——“通行证”
3、减少企业风险,提高客户满意度
强化企业内部管理,稳定经验运作,减少因员工辞职造成的技术或质量波动;
提高客户满意度:客户需求得到考虑和满足;
4、获得政府支持,规避法律风险
政府奖励、规避法律风险




